《中华人民共和国公司法》最新修订版(简称“新《公司法》”)已于2024年7月1日正式施行。其中,新《公司法》23条第2款第一次将关联公司人格否认制度纳入法律。在此之前,在经济往来中大量的企业存在“两套招牌,一套人马”的情形,即同一股东利用其控制地位设立了多家关联公司,这类公司存在业务、人员、财务等混同现象,此举一定程度上成为股东利用公司有限责任制度逃避债务的手段,损害了债权人的利益。针对这一问题,新《公司法》新增规定明确了此种情形下,各关联公司在满足一定条件的情况下,各公司应对债权人承担连带责任。本文根据新《公司法》相关规定并结合《全国法院民商事审判工作会议纪要》(以下简称“《九民纪要》”)中对关联公司“人格否认”在司法实务中的认定及适用进行梳理,并就此问题进行相关解析。
在此之前,2018年颁布的《公司法》第20条第3款已确立了公司人格纵向否认制度,新《公司法》第 23 条第1款延用了这一规定,即公司股东滥用公司法人独立地位和股东有限责任,逃避债务,严重损害公司债权人利益,导致公司丧失独立人格的,应对公司独立的法人人格进行否认,其法律后果为股东应对公司债务承担连带责任。而新《公司法》第23条第2款增设了横向人格否认制度,进一步将承担连带责任的主体由公司股东扩大为“股东控制的关联公司”。在新《公司法》颁布以前,虽然我国立法仅确立了纵向人格否认制度,但实际早在2013年最高人民法院公报第15号案例中,就已经从司法实践的角度体现了公司横向人格否认制度的观点。2019年的《九民纪要》又再次体现了这一观点,《九民纪要》第11条第二款:“控制股东或实际控制人控制多个子公司或者关联公司,滥用控制权使多个子公司或者关联公司财产边界不清、财务混同,利益相互输送,丧失人格独立性,沦为控制股东逃避债务、非法经营,甚至违法犯罪工具的,可以综合案件事实,否认子公司或者关联公司法人人格,判令承担连带责任。”基于该纪要普遍形成的共识,新《公司法》将横向人格否认正式纳入立法,有效填补了立法的空白,体现了更大程度上对债权人的保护。

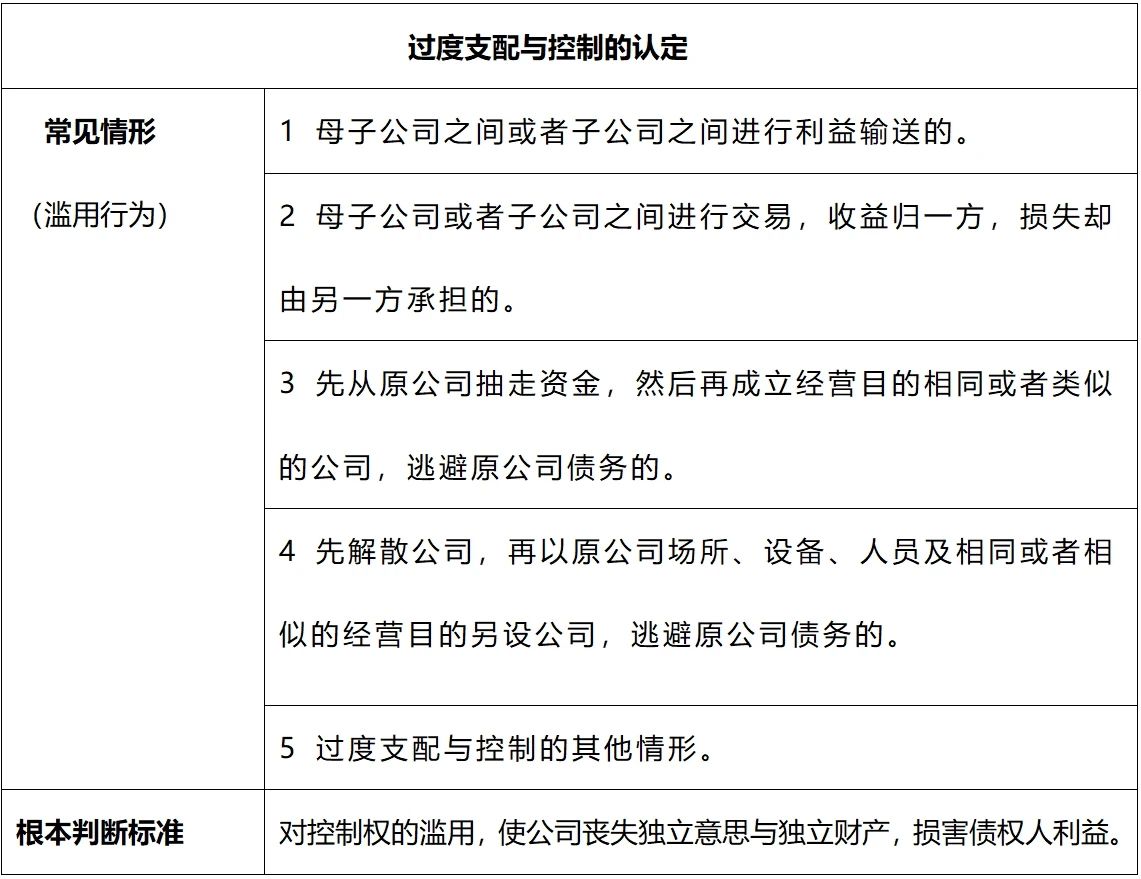
对于此处的公司股东,笔者认为应从实质意义上去理解,除登记的股东外,还应包括通过代持、协议等方式控制公司的“实际控制人”及“隐名股东”。《九民纪要》第11条第2款对其定义为“公司的控制股东或实际控制人”,即无论是直接作为登记股东还是通过间接方式对多个公司进行实际控制的人员,都属于新《公司法》第23条第2款规定的股东。对于横向人格否认的责任主体,根据新《公司法》第23条应理解为“滥用法人独立地位的关联公司”。目前尚无法律法规对“关联公司”进行明确定义,仅在公司法、税法及相关司法判例中有过相关定义。新《公司法》第265条就“关联关系”进行了解释:“关联关系,是指公司控股股东、实际控制人、董事、监事、高级管理人员与其直接或者间接控制的企业之间的关系,以及可能导致公司利益转移的其他关系。”笔者认为,对于关联公司的理解,应从多方面多维度作实质性审查,虽形式上各公司彼此独立,但如果在业务、人事、资金、投资关系、股权、控制权等方面彼此关联、彼此影响的经营体,都应属于关联公司。在此需要注意的的是,新《公司法》第23条第1款和第2款的适用关系,前后两款并非择一适用,只要符合法定情形,完全可以合并适用,债权人既可以基于第1款的纵向人格否认规定向公司股东主张权利,也可一并基于第2款的横向人格否认规定向关联公司主张权利。(二)行为要件——滥用公司法人独立地位和股东有限责任,逃避债务。对此行为要件,《九民纪要》进行了较为详细的阐述,其关键为“滥用法人独立地位”。该纪要将“滥用”行为归纳为三种情形——“人格混同”、“过度支配与控制“、”公司资本显著不足”。鉴于“资本显著不足”指的是公司设立后在经营过程中,股东实际投入公司的资本数额与公司经营所隐含的风险相比明显不匹配。股东利用较少资本从事力所不及的经营,表明其没有从事公司经营的诚意,实质是恶意利用公司独立人格和股东有限责任把投资风险转嫁给债权人从而应否认公司人格的情形,只涉及股东与公司之间的纵向人格否认问题,本文对此不作阐述,仅针对前两种情形结合相关判例逐一解析。《九民纪要》第10条第1款规定了针对纵向人格否认时人格混同的几种主要考量因素,同时指出,人格混同最根本的判断标准为公司是否具有独立意思和独立财产,具体到新《公司法》23条新增的横向人格否认的类型,最主要的表现为关联公司之间的财产是否混同且无法区分。笔者认为,在横向人格否认中认定人格混同,结合《九民纪要》第10条,可从以下几个方面进行综合判断:(1)关联公司之间相互无偿使用公司资金、财产,或用于归还关联公司债务,不作财务记载。公司应具有独立的财产,各公司的财产也应当是彼此独立的,如在某一股东的操控下公司之间彼此无偿使用公司资金或者财产,且不作财务记载的,是认定人格混同的重要考量因素。在此注意一点,此种情形需满足“不作财务记载”,并非只要公司之间相互使用了资金就构成人格混同,法律并不禁止关联公司之间存在借用、借贷或其他资金往来行为,如果公司按照会计准则如实作了财务记载,也当然说明关联公司之间是彼此独立的民事责任主体,一般不构成人格混同。但如果公司之间随意拆借、无偿使用,不作任何财务记载,恰好证明公司独立人格已不复存在,已成为股东的工具,在此情形下应否认公司的独立人格。(2)各关联公司的收益不加区分,账簿不分,致使利益不清,财产无法区分。此种情形下,表明关联公司的财产已发生混同,没有独立的财产和独立的意思,已丧失独立的人格,在这种情况下当然应当否定公司人格。(3)公司的财产记载于其关联公司名下,由关联公司占有、使用。此种情形实际上违反了公司财产独立性的原则,造成公司之间财产的混淆,可能导致债权人的利益受损,各关联公司也同样丧失人格独立性。在出现人格混同的情形下,司法实务中往往还出现《九民纪要》提到的以下表现形式:业务混同、人员混同、财务或财产混同。简单的说即“两套招牌,一套人马”,如工商登记的经营地址或实际经营地址相同,董事、监事、高级管理人员特别是财务人员出现混同或交叉任职,公司对外签订相关业务合同上载明的授权代理人相同,公司对外发布的网站、公众号、新闻报道、招聘广告的联系人、负责人等相同。一般是指关联公司从事同类的业务,导致无法辨认真实的经营主体。实践中可以从公司经营范围以及实际对外开展的业务过程中的推广行为、履行行为等来作综合判断。实践中常表现为两家公司业务内容、对外宣传上的混同,导致交易对方难以区分业务经营主体。如在最高院2013年公报案例第15号中,法院认为:“三个公司在工商行政管理部门登记的经营范围均涉及工程机械且部分重合,其中川交工贸公司的经营范围被川交机械公司的经营范围完全覆盖,相互之间存在共用统一格式的《销售部业务手册》、《二级经销协议》、结算账户的情形,三个公司在对外宣传中区分不明,在相关网站上共同招聘员工,所留电话号码、传真号码等联系方式相同,川交工贸公司、瑞路公司的招聘信息,包括大量关于川交机械公司的发展历程、主营业务、企业精神的宣传内容,部分川交工贸公司的招聘信息中,公司简介全部为对瑞路公司的介绍”。但应当注意的是,关联公司经营范围相同并不当然等于业务混同,是否构成业务混同,除审查业务范围是否重叠外,还应进一步审查经营的同类业务是否达到了让交易对方无法区分彼此的程度,司法审判中比较常见的有一方公司对外签订业务合同却由其关联公司实际履行该合同,一方公司对外的往来款由其关联公司出具发票等,如最高院在(2017)最高法民再91号民事判决书中认为:“虽然西某公司与世某公司均从事室外广告发布业务,但场某公司提供的证据不足以证明两者之间在经营过程中已经达到了彼此不分的程度。”在(2017)沪0115民初20431号案中,法院认为:“涉案四份合同是被告万利公司与原告签订的,但合同上被告万利公司公章却由被告杭宝公司员工加盖,合同的磋商、签订过程以及收发货联系、货款催讨的沟通、承诺付款均由被告杭宝公司员工出面负责。上述事实中除涉案四份合同加盖有被告万利公司公章外,反映不出被告万利公司独立从事交易活动的意思表示,表明被告万利公司涉案经营业务由被告杭宝公司控制,双方业务存在混同。”笔者认为,人员混同、业务混同等表象终究是为了证明公司的财产是否独立,财产独立是公司人格最根本的特征。因此,财务或财产混同也是人格混同最根本的特征。《九民纪要》第10条提到的6种考虑因素,也都围绕着公司财产独立所作的考量,如仅存在其他混同因素,未能证明公司丧失独立的财产,其主张人格混同的主张难以得到法院的支持。如在(2020)粤0306民初22081号案中,法院认为:“原告未能就关联公司之间在财务上存在混同提供证据,仅以经营地、经营范围、人员上有混同为由,主张关联公司对债务承担连带清偿责任的依据不足,法院不予支持。”司法实践中,比较常见的财务混同主要有以下几类:1、关联公司缺乏独立、健全的财务制度,关联公司之间的资金任意频繁流动且不作财务记载或作不实记载,公司之间随意代付代收款。2、关联公司之间共用结算账户、各类资产相互任意使用。3、关联公司财务账簿、会计凭证不独立,账目混乱,难以区分。在最高院(2008)民二终字第55号案中,某公司董事长身兼三家关联公司的法定代表人,利用对三家公司的控制权,将其中一公司贷款大量投入另一关联公司项目,将其中一公司项目经营收益用于支付其他关联公司的房租、水电费、员工工资等,致使外界无法区分三者间的人员及财产,造成关联公司间的财务混同,三家公司虽表面是彼此独立的公司,但各公司之间已实际构成了人格混同。应当注意的是,存在关联关系并不必然产生人格混同,即使存在关联但如果彼此财产独立,并不能仅因关联关系否认其独立人格。如在(2021)京民终652号案件中,法院认为:“在鹏博士公司庭审中已提交2014年至2019年度的审计报告,其中审计意见为标准的无保留意见,客观描述了长城宽带公司和鹏博士公司财务报表在所有重大方面按照企业会计准则的规定编制,公允反映了各自财务状况,不存在违反企业会计准则的行为。因此,鹏博士公司提交的审计报告足以证明其财产与长城宽带公司的财产相互独立,没有混同的现象,长城宽带公司成立后,有独立的经营场所及组织机构,有自己的财产并建立独立账册,独立经营、独立核算,与鹏博士公司不存在财产、财务混同的情况。其与鹏博士公司虽有人员交叉任职、经营业务交叉,但都不足以产生人格否认层面混同的法律后果。”在当前经济下行的大趋势下,大量的关联公司如集团公司为了节约成本,关联公司之间共用办公场所,共同财务人员的情况比较普遍,从企业降本增效的目的来,这种做法并不违反法律规定,只要关联公司有独立的组织机构,有独立的财产并独立建立财务账册,独立经营及独立核算,并未丧失公司意思的独立性及财产的独立性,即使存在人员交叉任职或其他方面的交叉,都不应仅凭此就认定为产生人格混同的法律后果。公司的意志本质上反映的是股东的意志,这一点无可厚非,但问题在于如何合法合理的支配与控制公司,这其实要把握个度的问题,股东的“正常支配与控制”是为了从公司的正常运营以及发展中获利。从日常经营层面讲,股东的控制往往表现为经营决策行为,最终直接或间接影响公司财务或财产的变动,而“过度支配与控制”则意味着行为超过一定限度,达到了严重侵害外部债权人利益的程度,应对公司的“有限责任”予以否定,《九民纪要》第11条列举了下列常见情形:

虽上述列举的过度支配与控制情形属于控制股东或实际控制人对公司的操纵行为,属公司人格纵向否认的范围,但基于新《公司法》第23条第2款已将纵向人格否认的范围扩大至横向人格否认,满足上述情形中的关联公司,同样属于纵向人格否认范畴,在此一并进行探究。在(2019)苏民终1528号案件中,法院认为:郭某作为后勤公司控股股东及法定代表人,通过后勤公司投资、控股节能公司,节能公司投资、控股华企公司的方式,实际控制并支配节能公司、华企公司。同时,郭某还是节能公司、华企公司的个人股东,担任两公司高管职位,系三公司的实际控制人。根据债权人提供的华企公司银行流水反映,三公司间存在大量无法说明其真实用途的资金往来。华企公司收入即项目回款或与项目有关的财政补贴被频繁、大额转出给节能公司、后勤公司。节能公司、后勤公司多次向华企公司转入资金,被用于华企公司日常经营支出。据此,法院认为,郭某对公司过度支配与控制,使三公司财产边界不清、财务混同,丧失人格独立性,导致债权人大额债务无法清偿,应对公司债务承担连带责任。同样,在(2019)京03民终2577号案件中,法院认为:“德州锦城公司利用其对子公司的绝对控制权,在短暂持股期间将子公司的重要客户资源以无对价方式转移至自己名下,造成子公司偿债能力下降,进而严重损害子公司债权人债权受偿,该行为已经超过股东对于公司的正常支配与控制范畴。”此类案例完全符合实际控制人控制其关联公司实施利益输送的行为,系过度支配关联公司,同时也符合新《公司法》第23条第2款的公司横向人格否认情形,除股东对公司债务承担连带责任外,各关联公司也应对任一公司的债务承担连带责任。在笔者看来,《九民纪要》虽把“人格混同”与“过度支配与控制“并列为“滥用”行为,但两者在司法实务中却十分相似,往往交叉出现,只是两者的侧重点不同,“人格混同”侧重于体现股东与公司及关联公司之间在“人员”、“财产”、“业务”等外在方面混为一体,而“过度支配与控制”更侧重于股东通过操纵控制权,将个人意志强加于公司使其丧失自我意志及决策,使其公司行为失去合理性,相较于“人格混同”而言其行为更加隐秘。然而从本质上讲,在两种情形下,公司的思想和行动均受股东控制,所体现的均是股东的意志而非公司的意志。
从新《公司法》第23条规定的文义解释来看,只有当股东的“滥用行为”达到“严重”损害公司债权人利益的程度时,才引发横向人格否认制度的适用。《九民纪要》将“损害债权人利益”定义为“公司财产不足以清偿公司债权人的债权”,至于何为“严重”,新《公司法》及《九民纪要》均未作出明确解释。笔者认为,公司人格独立和股东有限责任是公司法的基本原则,否认公司独立人格是例外情形,因此公司产生的债务应当先由公司的财产承担,不足以承担的,才由引发人格否认的股东或关联公司承担连带承担,此处的连带责任本质上仍为补充性连带责任。换言之,如公司尚有清偿能力,则无适用公司人格否认的必要。根据这一基本理论,对于“严重”的理解,笔者认为,此处的“严重”不在于损害程度有多么严重,而在于债权人难以获得其他途径救济,通常表现为公司对其债权人的债务处于无法清偿的状态。比如,某甲公司对外负债1000万,该公司股东从甲公司无偿划走10万元到其关联公司乙公司,且公司没有作任何财务记载,是否就因为这10万元就否定公司人格,由股东或乙公司对甲公司的1000万债务承担连带责任呢,笔者认为答案是否定的,在这种情形下,债权人完全可以根据《民法典》第538条规定行使撤销权来追回被股东无偿转走的10万元,只有债权人采取常规救济措施仍然无法实现其债权时,才引发人格否认制度的适用。司法实践中已有部分法院持有类似观点,2020年7月广西壮族自治区高级人民法院发布的《广西壮族自治区高级人民法院民二庭关于审理公司纠纷案件若干问题的裁判指引》第四十一条指出:“作为原告的债权人受到的损害必须达到‘严重’程度,即不仅公司对原告的债权丧失清偿能力,且其他法律依据也无法保护债权人利益。”在(2019)最高法民终960号,海南碧桂园房地产开发有限公司与三亚凯利投资有限公司、张伟男等确认合同效力纠纷案案件中,法院认为:“公司股东仅有单笔转移公司资金的行为,尚不足以否认公司独立人格的,不应依据《公司法》第二十三条第一款关于公司法人人格否认的规定判决该股东对公司债务承担连带责任。但该行为客观上转移并减少了公司资产,降低了公司的偿债能力,根据“举重以明轻”的原则,参照《最高人民法院关于适用〈中华人民共和国公司法〉若干问题的规定(三)》第十四条关于股东抽逃出资情况下责任形态的规定,可判决该股东对公司债务不能清偿的部分在其转移资金的金额及相应利息范围内承担补充赔偿责任。”虽然此类观点会增加债权人适用公司人格否认这一制度的难度,但笔者认为,作为一种否定公司独立人格的规则,其突破了法人的独立人格,对其适用应采取较为严格的认定和适用标准,人格否认作为保护公司债权人的一种工具,在保护债权人的同时也应做到“利益平衡”,防止该规则被债权人滥用。笔者倾向于对人格否认制度适用的前提,应先由债权人穷尽常规救济措施。在司法实践中,这一标准大多体现为债权人通过法院的强制执行仍无法得到清偿,法院向债权人出具“终本裁定书”时,可认为债权人已穷尽常规救济措施但债务仍然无法清偿,从而可适用人格否认来向股东或关联公司主张权利。
结语:
随着市场经济的高速发展,为了适应激烈的竞争,市场上出现了大量的”一套人马、多套招牌”的企业管理模式,这类模式在一定程度上确实可以提高管理效率,有效节约成本,灵活多变地顺应市场的变化,但却极易因股东对控制权的滥用行为发生人格混同,引发股东与公司之间及关联公司之间承担连带责任。随着新《公司法》将“横向人格否认”制度正式纳入了法律,可以预见,该类纠纷案件必然会大量频发。从企业治理的角度讲,为了应对这一新挑战,企业应重视内部审查、重视合规管理,完善公司治理结构、包括从人员、财务、业务等方面建立规范化的合规流程管理,建立“防火墙”,避免公司的债务波及其他关联主体。
作者简介:

涂强 律师
四川蜀鼎律师事务所 合伙人
四川省民商事专业委员会委员
擅长公司治理与运营,公司股权转让并购及经营管理法律事务,建筑与房地产,企业私人家事及财富管理。主要服务客户有(包括但不限于):四川希望教育产业集团有限公司(01765.HK)、恒康医疗集团股份有限公司(002219)、四川星慧酒店管理集团有限公司、温江区政府现代服务业园区管委会、成都和顺置地有限公司、西南交通大学希望学院、贵州财经大学商务学院、山西医科大学晋祠学院、成都奥成置业有限责任公司、四川安格利科技股份有限公司、江苏广宇建设集团成都分公司、四川林盛装饰有限公司、四川瑞洋建设工程有限公司。

赵琴 律师
四川蜀鼎律师事务所 合伙人
四川蜀鼎律师事务所民商事专业委员会副主任
执业领域包括:公司(学校)法律顾问及收并购业务、房地产开发业务、民商事诉讼仲裁业务、家事业务。自执业以来担任多家公司(学校)法律顾问,主办了诸多民办非企业重大收购项目,代理了大量疑难重大民商案件,在上述领域具有丰富的法律服务经验。
📞电话:13880804861