引言:
建设工程合同纠纷的事实查明常常离不开工程造价、工程质量、工期等各类司法鉴定,其中又以工程造价鉴定为核心。因涉及工程价款的确定,当事人对工程造价鉴定的鉴定事项、鉴定范围、鉴定期限、鉴定依据、鉴定方法等尤为谨慎,对鉴定结论也常有异议。本文中,笔者拟结合近期办案经验,对当事人不服一审工程造价鉴定结论,能否在二审中申请重新鉴定及法院应否准许进行简要分析。
Part 1
「启动重新鉴定的相关规定」

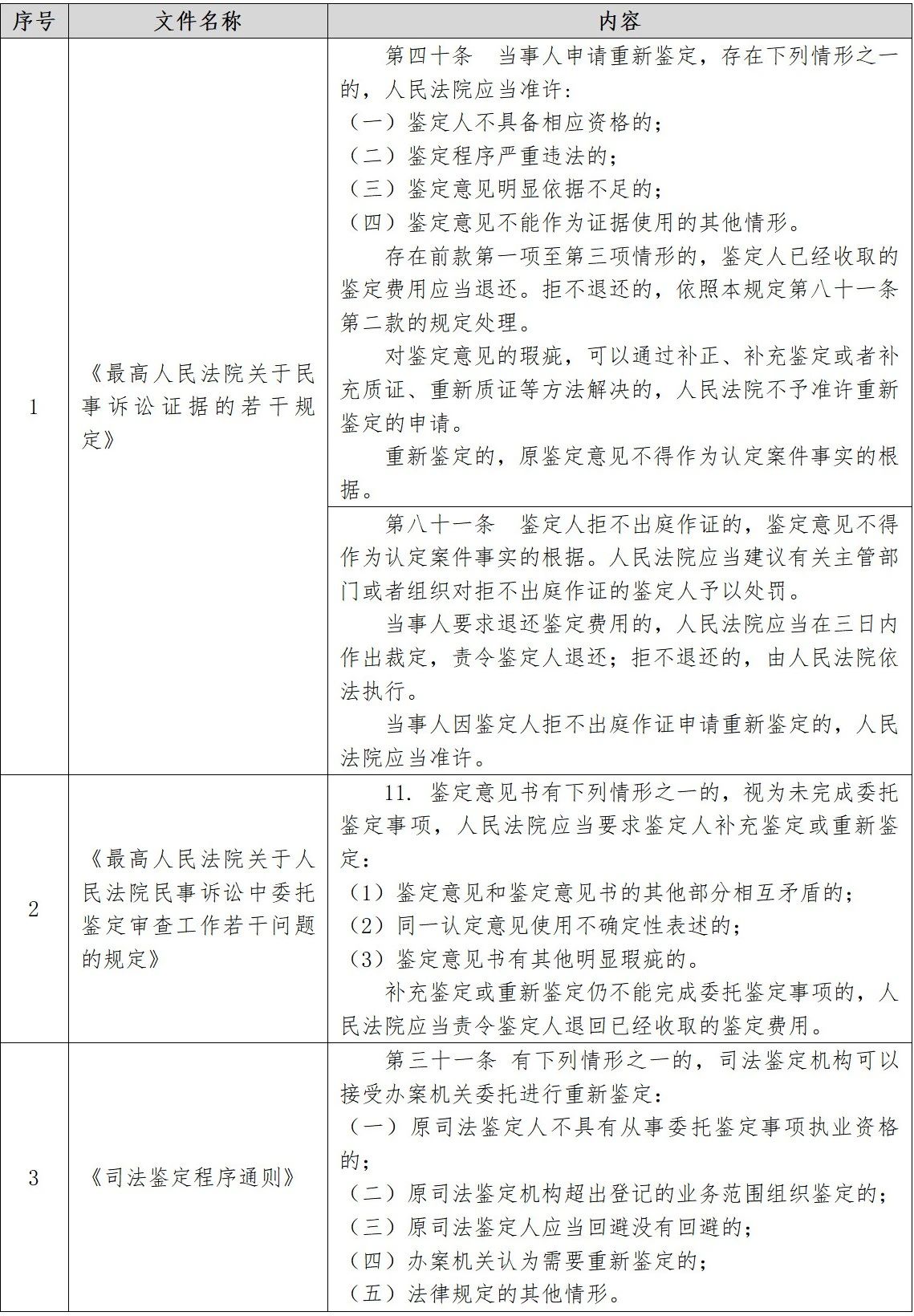
不论是在一审阶段还是二审阶段,当事人均可以对鉴定结论提出异议,但这并不意味着当事人随时都具备申请重新鉴定的权利。当事人可以提出重新鉴定的申请,但是否启动重新鉴定需由法官裁量。
根据上述规定,人民法院应予准许重新鉴定的法定情形主要包括:鉴定人不具备相应资格、鉴定程序严重违法、鉴定意见明显依据不足、鉴定意见书具有明显瑕疵、鉴定人拒不出庭作证等。理论上,若当事人能够举证证明一审工程造价鉴定存在前述法定重新鉴定情形,则二审法院应当准许其重新鉴定的申请。
Part 2
「在二审中申请重新鉴定的司法实践」
(一)司法文件

可以看到,四川、重庆、浙江、安徽、山东等省份都对二审中的重新鉴定申请有所规定,且各省相关规定的内核一致,即当事人在二审诉讼中请求重新鉴定的,原则上不予支持,除非有充分证据证明鉴定结论存在法定的错误情形。
(二)司法案例笔者在检索软件中,以“造价鉴定”“重新鉴定”为关键词,案由限定为“建设工程合同纠纷”,共查找到近三年(2021年11月-2024年11月)的二审、再审裁判文书1677篇,其中准予重新鉴定的为少数,不准予的为多数。在最高人民法院作出的15篇裁判中,无一篇准予重新鉴定;在各省高院的47个案例中,仅1例准予重新鉴定。部分案例摘录如下:

除上述三年内的案例外,贵州省高院于2020年12月30日作出的(2019)黔民终143号判决亦在二审中同意了重新鉴定。该判决从鉴定期限、鉴定材料质证、鉴定意见的过程稿件、鉴定人员人数、鉴定人员资质、鉴定人员出庭等多个角度对鉴定意见书进行了详细的分析论证,认定一审鉴定“无正当理由超出鉴定期限的问题,鉴定意见也存在不正确的情形”,最终准予了重新鉴定申请,具有较高的参考价值。从以上司法文件及案例检索结果,可以看出我国司法实践对当事人在二审中提出的重新鉴定申请非常谨慎。鉴于随意、盲目鉴定和不必要的多次、重复鉴定将导致案件被人为复杂化,致使案件久拖不决,增加当事人负担,激化矛盾纠纷,影响司法的权威性与科学性,多个省份在规范层面对重新鉴定都有明确规定,各地法院在司法裁判中对当事人在二审中提出的重新鉴定申请亦是严格把控:如无法定的应予重新鉴定情形的,原则上法院将不予准许重新鉴定的申请。
Part 3
「二审法院应如何审查处理重新鉴定申请?」
Part 4
「结语」
当事人在二审中有对一审工程造价司法鉴定结论提出异议的权利,但异议是否成立,是否达到应当重新鉴定的程度,由人民法院审查裁量。在司法实践中,对于当事人在二审中提出的重新鉴定的申请,除具备法定的重新鉴定情形,人民法院一般不予准许。应当注意的是,一审司法鉴定确有瑕疵,但可通过补正、补充鉴定或者补充质证、重新质证等方法解决进行修正的,二审法院一般也不应准许重新鉴定。
作者简介

梅松 律师
四川蜀鼎律师事务所管委会成员、党支部书记
现担任四川省律师协会律所管理和发展委员会委员、四川省律师协会行政法专业委员会委员、成都市政府法律顾问专委会委员,先后被四川省律师协会评定为行政法专业律师、建筑房地产专业律师。
擅长领域:建筑房地产、政府法律事务、刑事辩护
📞电话:15208347789 📧邮箱:137935584@qq.com
.png)
何俊良 实习律师、税务师
法律硕士,双985学历,前世界五百强上市公司总部法务,拥有成都中院、中伦律所等工作经历。 📞电话:18582458089 📧邮箱:hjl_attorney@foxmail.com
TOP